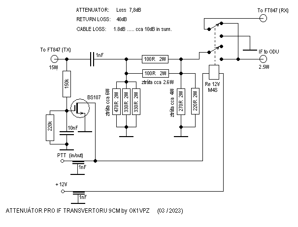
Tłumik dla transwertera 9 cm - OK1VPZ
Tłumik dla transwertera 9 cm - OK1VPZ

https://www.ok2kkw.com/hw/attenuator_ghz.png


  PRZEJDŹ NA FORUM